华人馆集运国际快递服务

海运3KG起直发,想寄随时寄
有货
SKU
JIYUN
特价 US$1.00 Regular Price US$999.00
您每在华人生活馆消费$1就可以积1分,每100分可当$1现金使用。

卖点

  • 快捷安心,送货上门,选用美森快船,时效开船后20-28天送达。
  • T86清关,阳光渠道,清关合规,时效稳定。
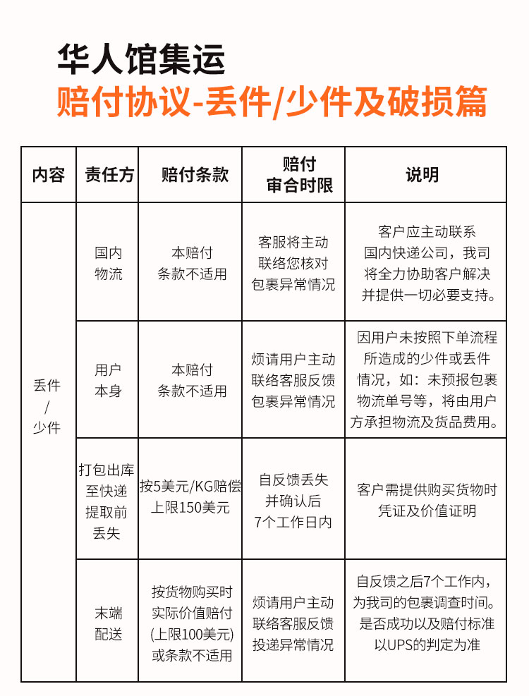
  • 服务透明,理赔迅速。
  • 在线美金支付费用,无需兑换人民币的烦恼。
  • 贴心的团队服务,致力于为在美华人提供安全方便,高效的中美转运服务。
特价 US$1.00 Regular Price US$999.00
 

为确保积分赠送,请 登录 创建帐户后再发表评论。